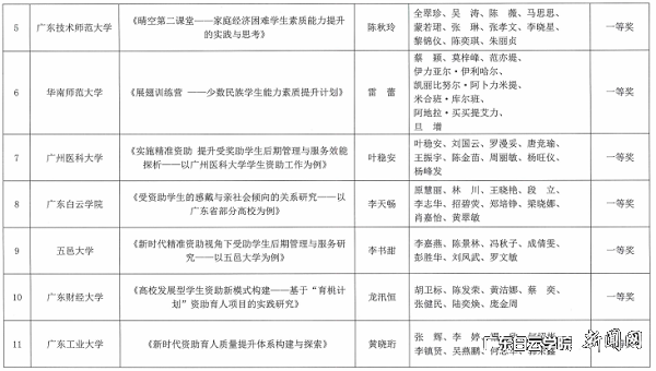
近日,广东省高校奖学助学工作专业委员会下发了《关于公布2020年度广东省高校学生资助工作课题研究和优秀成果的通知》,我校资助育人项目《受资助学生的感戴与亲社会倾向的关系研究--以广东省部分高校为例》荣获广东省高校学生资助工作课题研究成果一等奖,在广东高校中位居前列并获得项目奖励金5000元。


据悉,本次课题评选共有61项学生资助工作课题研究顺利结项,并依照课题评审结果确定了一等奖10个,二等奖15个,三等奖36个。我校资助课题旨在用科学理论和有效方法指导学生资助实践,在高校开展实证研究中提出从感戴与亲社会倾向的关系入手,考察受资助大学生的感戴水平,并依据其感戴水平对亲社会倾向进行预测,探索一条行之有效的大学生感戴教育之路,进而促进学生整体道德水平的提升和社会和谐发展。
近年来,我校学生资助工作在学校党委的正确领导下,紧紧围绕立德树人根本任务,认真贯彻落实国家、广东省有关学生资助政策,树立以学生发展为中心的资助育人理念,不断丰富以发展能力为导向的资助体系,精心打造“文明修身”、“励学笃行”、“榜样白云”等活动载体,推进资助工作与心理辅导、思想引导、素质拓展等教育项目相结合,落实资助工作与兴趣培养、技能培训、科研能力提升等学生发展支持项目相结合,促使学生在受助过程中提高素质和能力,营造浓郁的学习身边励志典型、努力成长成才的校园文化氛围。(图文/学生处原慧丽 值班编辑/曾进)(本文转载于学校官网)